1 개요
2 개발 과정
2.1 업무 분석
2.2 업무 모델링
2.3 온톨로지
2.4 어플리케이션 설계
2.4.1 UML 기반 설계
2.4.2 아키텍처 의사결정(Archtectural Decision)
3 개발 결과
3.1 프론트 아키텍처
3.1.1 사용자 경험 프레임 웍
3.1.2 사용자 인터페이스
3.1.3 사용자 인터페이스 로직
3.1.4 백엔드 인터페이스
3.2 백엔드 아키텍처
3.2.1 어플리케이션 프로그램 인터페이스(API)
3.2.2 데이터전송 오브젝트(DTO)
3.2.3 어플리케이션 서비스
3.2.4 도메인 서비스
3.2.5 리포지토리 서비스
3.3 온톨로지 의미론적 질의 및 응답
4 회고
빠르게 진화하는 소프트웨어 엔지니어링 환경에서 인공지능은 개발 효율성을 비약적으로 향상시킬 수 있는 전례 없는 기회를 창출했습니다. 이 글에서는 온톨로지와 AI 에이전트의 전략적 구현을 통해 엔터프라이즈급 애플리케이션 개발에 혁신을 가져온 획기적인 사례 연구를 살펴봅니다. 이 접근 방식은 비즈니스 요구 사항이 기능적인 소프트웨어로 변환되는 방식을 근본적으로 재구상하여 출시 기간, 비즈니스 민첩성, 품질 보증 및 비용 절감 면에서 괄목할 만한 개선을 달성했습니다.
이러한 변화의 중심에는 비즈니스 문서를 분석하고 29가지 관점에 걸쳐 종합적인 비즈니스 온톨로지를 구축하는 정교한 방법론이 있었습니다. 이 다차원 온톨로지는 전체 애플리케이션 에코시스템 구축의 의미론적 토대가 되어 AI 에이전트가 복잡한 비즈니스 규칙과 관계를 심층적인 맥락 수준에서 이해할 수 있게 해 주었습니다. 이 구현에서는 사용자 인터페이스 구성 요소부터 백엔드 애플리케이션 로직에 이르기까지 지능형 시스템 설계에 필요한 구조적 프레임워크를 제공하는 그래프 기반 온톨로지 서버를 활용했습니다.
이 사례 연구는 초기 대출 신청부터 상환금 회수까지 전체 라이프사이클에 걸친 전체 주택 대출 관리 시스템에 초점을 맞춥니다. 이 영역은 전통적으로 수많은 규제 고려 사항, 위험 평가 프레임워크, 고객 상호 작용 지점이 있는 복잡한 비즈니스 프로세스를 나타냅니다. 온톨로지 기반 접근 방식을 통해 시스템은 이러한 복잡성을 일관된 지식 모델로 디지털화 하여 AI 에이전트가 해석하고 추론하여 실행 가능한 애플리케이션 구성 요소로 변환할 수 있게 되었습니다.
가장 주목할 만한 점은 이 접근 방식을 통해 개발 일정을 획기적으로 단축할 수 있었다는 점입니다. 초기 비즈니스 이해부터 전체 배포까지 전체 프로세스를 단 3일 만에 완료했는데, 이는 기존의 소프트웨어 엔지니어링 방법론으로는 불가능하다고 여겨지는 기간입니다. 이는 단순히 점진적인 개선이 아니라 엔터프라이즈 소프트웨어 제공의 가능성에 대한 혁신적인 재조정을 의미합니다.
이 글에서는 이러한 혁신을 가능하게 한 아키텍처 원칙, 온톨로지 모델링 기법, AI 에이전트 동작에 대해 살펴봅니다. 29개 관점에서의 온톨로지의 구체적인 구성, 그래프 기반 지식 서버의 기술적 구현, 전체 애플리케이션 스택을 생성한 자동화된 설계 프로세스를 살펴볼 것입니다. 또한 개발 효율성 측면의 정량적 성과와 시스템 품질 및 비즈니스 정합성 측면의 질적 개선을 모두 분석할 것입니다. 이러한 분석을 통해 소프트웨어 엔지니어링 관행에서 유사한 혁신 능력을 추구하는 조직에 청사진을 제공하고자 합니다.
1. 개요
빠르게 진화하는 오늘날의 디지털 환경에서 기업은 전략적 비전을 운영 현실로 전환하는 데 있어 전례 없는 도전에 직면해 있습니다. 비즈니스 온톨로지 기반 접근 방식은 기업 능력 평가, 비즈니스 능력 실현, 비즈니스 모델 혁신, 디지털/AI 전환, 가치 마이닝/데이터 수익화, 도메인 지식 관리, 의사 결정 관리, 애플리케이션 개발, 데이터 거버넌스 등 다양한 방법으로 중요한 비즈니스 실행 영역을 혁신하기 위한 포괄적인 프레임워크를 제공할 수 있도록 합니다. 이 글에서는 특히 다른 모든 혁신 시나리오를 궁극적으로 디지털 영역에서 실현할 수 있도록 하는 초석인 애플리케이션 개발에 초점을 맞춥니다.
애플리케이션 개발은 9가지 혁신 시나리오에서 독특한 교차로에 서 있습니다. 다른 영역에서는 비즈니스 능력, 모델, 의사 결정 프레임워크를 개념화할 수 있지만 애플리케이션 개발은 이러한 개념을 디지털 시스템을 통해 실현하는 중요한 구현 단계입니다. 비즈니스 온톨로지에 기반한 효과적인 애플리케이션 개발 방법이 없다면 아무리 정교한 비즈니스 전략도 이론적 구조에 머물러 디지털 중심 경제에서 실질적인 가치를 제공할 수 없습니다. 디지털 시대에 비즈니스 실행은 디지털 구현과 불가분의 관계에 있다는 기본 전제는 간단하지만 강력합니다.
온톨로지 접근 방식과 애플리케이션 개발의 통합은 조직이 소프트웨어 솔루션을 구상, 설계, 구현하는 방식에 패러다임의 변화를 가져옵니다. 기존의 애플리케이션 개발은 비즈니스 이해관계자에서 기술 구현 팀으로 이동하면서 비즈니스 요구 사항이 왜곡되는 ‘번역 중 손실’ 현상으로 어려움을 겪는 경우가 많습니다. 비즈니스 온톨로지는 도메인 지식을 기계 판독 가능한 형식으로 캡처하는 구조화된 의미론적 기반을 제공하여 비즈니스 및 기술 이해관계자 간에 공유 언어를 생성합니다. 이 시맨틱 브리지를 통해 AI 기반 개발 도구는 개발 수명 주기 내내 비즈니스 의도에 충실성을 유지할 수 있습니다.
애플리케이션 개발이 잘 구축된 비즈니스 온톨로지의 안내를 받으면 조직은 본질적으로 비즈니스 운영과 연계된 시스템을 개발할 수 있는 능력을 갖추게 됩니다. 온톨로지 기반 접근 방식은 단순히 기존 프로세스를 자동화하는 애플리케이션을 만드는 대신 비즈니스 지식을 구현하고, 변화하는 조건에 적응하며, 도메인 전문 지식에 기반한 의사 결정 지원을 제공하는 시스템을 쉽게 만들 수 있게 해줍니다. 그 결과 트랜잭션을 실행할 뿐만 아니라 비즈니스 인텔리전스, 운영 유연성, 전략적 우위에 적극적으로 기여하는 애플리케이션이 탄생하여 단순한 기술적 인공물이 아닌 비즈니스 능력의 디지털 표현이 됩니다.
온톨로지 기반 애플리케이션 개발의 이점은 기술 영역을 넘어 핵심 비즈니스 가치 창출로까지 확장됩니다. 비즈니스 개념, 관계, 규칙을 본질적으로 이해하는 애플리케이션을 만들면 조직은 전략 수립과 실행 사이의 구현 격차를 크게 줄일 수 있습니다. 이러한 접근 방식은 시장 변화에 더 빠르게 적응하고, 지식을 더 효과적으로 보존하며, 의사 결정의 품질을 개선하고, 비즈니스와 기술의 연계성을 강화할 수 있습니다. 또한 온톨로지 기반 애플리케이션은 도메인 지식을 명시적이고 기계 처리 가능하며 AI 증강에 사용할 수 있게 함으로써 지속적인 혁신을 위한 기반을 조성합니다.
다음 섹션에서는 비즈니스 온톨로지와 AI 기술을 결합하여 애플리케이션 개발 관행을 혁신하는 방법을 살펴보겠습니다. 지식 추출 및 형식화를 위한 방법론, 온톨로지 기반 소프트웨어 엔지니어링 기술, 시맨틱 데이터 통합을 위한 접근 방식, 애플리케이션 수명 주기 전반에 걸쳐 온톨로지 정렬을 유지하기 위한 프레임워크에 대해 살펴봅니다. 실제 사례와 구현 패턴을 통해 이러한 접근 방식이 애플리케이션 개발 자체를 혁신할 뿐만 아니라 비즈니스 온톨로지 에코시스템의 다른 8가지 혁신 시나리오를 위한 중요한 원동력이 되어 궁극적으로 진정한 디지털 비즈니스 혁신의 약속을 이행하는 방법을 보여줄 것입니다.

[그림-1] 온톨로지 기반 사업 및 업무 혁신 시나리오
2. 개발 과정
본 자료의 프로젝트에서는최대한 온톨로지와 AI 에이전트 활용한 기업급 어플리케이션 개발 가능성을 탐색하기 위한 실험 프로젝트 였기 때문에 몇가지 원칙을 두고 진행 하였습니다. 그 원칙들은 다음과 같습니다.
1) 가능한 휴먼 개입을 최소화 한다. 즉, 업무 분석에서 최종 코드 완성까지 휴먼 개입없이 진행하도록 하는것 입니다. 그렇지만 아키텍처 결정은 원하는 아키텍처와 구현 제약 사항을 결정하는 것이기 때문에 프로젝트 진행자가 결정 요소를 정의 해 주었습니다. 아키텍처는 84 개의 결정요소가 파악 되었고, 84개의 아키텍처 결정 요소에 대한 결정을 AI 에이전트에게 전달 하였습니다. 여기에는 각종 작명 표준과 같은 표준화 기준도 포함됩니다.
2) 가능한 현실에서 사용하는 업무 문서와 요구사항을 가감없이 그대로 사용 한다. 즉, 본 프로젝트를 위해 별도의 업무 문서를 포맷팅하거나 작성하지 않고, 현실에서 사용하는 업무 문서를 100% 그대로 사용 하였습니다. 그러한 문서를 아파트 분양 사무소에서 구해서 있는 그대로 사용하였습니다. 그 아파트 중도금 대출 계약 관련 문서는 약 76 페이지에 달하는 실제 문서였으며, 이 문서로 부터 분석 업무 모델, 온톨로지 요소, 공리(Axiom) 을 추출하여 그대로 온토로지 구축, 어플리케이션 설계 와 코드 완성에 사용 하였습니다.
3) 일관성이 결여 되거나 누락 된 부분에 대해서는 AI 에이전트의 능력을 활용하여 보완한다. 예를 들면, 현실의 문서에는 일관성이 결여 된 부분도 있고, 일부 누락된 부분도 있습니다. 온톨로지에서는 개념의 정의 및 공리가 중요한데 일부 온톨로지 요소에 대해서 문서에서는 그 정의를 찾을 수 었는 경우 가 있었고, 이를 위해서는 에이전트의 추론 능력이 활용 되었습니다.
4) 모든 작업(아키텍처 결정 사항을 제외)을 AI 에이전트가 해야 한다. 이러한 전제 때문에 이는 단순한 개발이 아니라, AI 에이전트를 훈련 시키는 과정으로서 에이전트가 소프트웨어 개발 과정을 이해하고 이를 적용하는 훈련입니다. 그 기간은 본 프로젝트를 하기전에 약 1개월 정도 소요 되었으며, 그 기간 내의 테스트 기간에 그 능력을 계속 보완 하였습니다. 따라서 1개월의 에이전트 개발 기간, 그리고 실제 프로젝트는 3일 이면 분석에서 코드 완성까지 진행 할수 있게 되었습니다. 3일의 기간중에는 1.5일 정도가 분석과 모델링에 소요 되었으며, 설계에는 약 0.5일 그리고 코드 완성에 약 1일이 소요 되었습니다. 매 단계마다 강력한 품질감사 에이전트가 개입하여 품질 확인을 하도록하였으며, 각 온톨로지 요소, 각 분석, 설계, 완성된 코드간 일관성 감사를 철저히 하도록 하였습니다.
5) 반복 실행이 되어도완성된 코드는 재작업시 동일한 프로그램구조와 명칭이 사용되어야 한다. AI 를 활용해서 프로그램을 작성해보면, 반복할때 마다 결과가 다른 경우를 겪게 됩니다. 즉, 프로그램의 구조, 프로그램에서 사용되는 각종 명칭등이 달라저 혼란을 주는 경우가 있기 때문에 개발 주기가 반복되어도 같은 프로그램 구조와 명칭이 사용되도록 하였습니다.
6) 바이브 코딩 보다는 엔지니어링 방법을 적용한다. 앞서 바이브 코딩에 대한 경험을 공유하였듯이 바이브 코딩에는 많은 한계점이 노출 되었습니다. 그중 가장 큰 문제는 바이브 코딩으로 인한 프로그램 사이즈 또는 어플리케이션의 복잡도가 증가함에 따라 프로그램 또는 모듈간 일관성 유지가 어려워 지고, 자주 리펙토링을 해야 하며, 이로 인해 전체 어프리케이션의 체계가 무너지는 경우를 경험 합니다. 이러한 문제로는 기업급 어플리케이션을 개발 할 수 없고, 향후 유지, 보수를 할 수 없기 때문에 엔지니어링 접근 방법을 사용 하였습니다. 이러한 엔지니어링 방법을 통한 기업급 어플리케이션 개발을 위해서는 엔지니어링 방법론과 아키텍처 결정을 체계적으로 정의하고 에이전트를 훈련 시켜야 합니다. 이는 주니어 개발자를 채용하여 선임 개발자를 만드는 과정과 같다고 보면 됩니다. 이러한 엔지니어링 방식을 통해 개발 함으로서 반복가능하고, 지속가능한 개발이 이루어지게 되었습니다.
이러한 원칙 하에 개발된 산출물은 약 4,500여개의 온톨로지 요소, 약 29개의 워크플로우, 107개의 업무조치(Action), 42여개의 화면, 108 여개의 업무 엔티티, 64개 업무 이벤트, 69개의 코드테이블, 153개의 제약사항, 101개의 업무 결정규칙(Rule), 19개의 상품 구성요소, 13개의 가격결정규칙, 50개의 검증규칙, 그리고약 2,000 여개의 프로그램 코드가 완성 되었습니다. 여기에는 최하위 요소중 하나인 코드 인스턴스, 그리고 검증 규칙, 업무 제약, 데이터 보안, 승인 권한 및 다양한 업무 규칙까지 포함되었습니다. 어플케이션은 아파트 중도금 대출 상품소개, 고객 확보, 고객 취약성 평가, 대출 신청, 담보 평가및 설정, 대출 승인, 대출금 상환, 리스크 관리 및 준법 관리까지 전 라이프싸이클이 커버되었습니다.
엔터프라이즈급 애플리케이션 개발은 기존의 코딩 작업을 뛰어넘는 중대한 과제를 안고 있습니다. 지식, 가정, 구현 접근 방식이 초기 구상과 최종 제공 사이에 종종 달라지기 때문에 반복적인 개발 주기에서 일관성을 유지하는 것은 여전히 어려운 문제입니다. 기존의 프롬프트 기반 AI 개발은 하나의 변경 사항이 여러 구성 요소에 영향을 미칠 수 있는 엔터프라이즈 시스템의 복잡한 상호의존성을 처리하는 데는 부족합니다. 또한 엔터프라이즈 애플리케이션에 필요한 관련 정보의 양은 표준 AI 시스템의 컨텍스트 창과 주의 역량을 초과하며, 모든 비즈니스 요구 사항의 완전성을 보장하려면 일반적인 개발 패러다임을 넘어서는 전문화된 접근 방식이 필요합니다.
따라서 [그림-2] 와 같은 체계적인 방법을 사용 하였습니다.
1) 온톨로지 기반 분석
이러한 내재적 복잡성을 해결하기 위해 온톨로지 중심 접근 방식은 비즈니스 및 요구사항 문서를 꼼꼼하게 처리하는 전문 분석 및 모델링 에이전트로 시작됩니다. 이러한 AI 에이전트는 주요 개념, 관계, 제약 조건 및 프로세스를 추출하여 비정형 비즈니스 내러티브를 정형화된 모델로 변환합니다. 이 초기 단계에서는 정교한 자연어 처리, 의미 분석 및 지식 추출 기술을 통해 비즈니스 도메인에 대한 기초적인 이해를 확립합니다. 기존의 요구 사항 분석과 달리 이러한 에이전트는 기계가 해석 가능한 표현을 생성하여 이후의 모든 개발 활동을 안내하는 포괄적인 지식 구조의 기초를 형성합니다.
2)다중 관점 비즈니스 모델링
분석 단계에서는 엔터프라이즈 아키텍처 전체를 종합적으로 파악할 수 있는 29가지 관점 모델을 생성합니다. 이러한 관점은 비즈니스 능력, 조직 구조, 프로세스, 정보 흐름, 시스템, 기술, 보안 문제, 규정 준수 요구 사항 및 기타 중요한 차원을 포괄합니다. 각 모델은 최고 경영진부터 기술 전문가에 이르기까지 특정 이해관계자에게 최적화된 전문화된 관점을 제공합니다. 이 접근 방식의 강점은 이러한 관점 간의 의미적 연결을 유지하여 한 모델에 매핑된 비즈니스 프로세스가 다른 모델에 표현된 데이터 엔터티, 역할 및 기술 구성 요소와 올바르게 연관되도록 함으로써 기업에 대한 일관된 다차원적 이해를 창출한다는 데 있습니다.
3) 온톨로지 통합 및 의미론적 강화
개별 모델이 성숙해지면 종합적인 엔터프라이즈 온톨로지로 통합되는 과정을 거치게 됩니다. 이 과정은 단순한 다이어그램의 조합이 아니라 모델 요소들이 의미 있는 관계를 통해 연결되는 정교한 의미적 강화입니다. 온톨로지는 “프로세스는 리소스를 소비한다”, “부서는 능력을 담당한다”, “시스템은 기능을 구현한다” 등 정확한 의미를 표현하는 유형화된 관계를 통해 연결된 엔티티를 가진 지식 그래프로 성장합니다. 이러한 의미론적 풍부함은 일반적인 모델 리포지토리를 훨씬 뛰어넘는 추론 능력을 가능하게 하여 자동화된 일관성 검사, 영향 분석, 지능형 쿼리를 가능하게 합니다. 엔터프라이즈 온톨로지는 조직의 비즈니스 및 기술 환경의 살아있는 디지털 트윈이 됩니다.
4) 프로젝트를 위한 온톨로지 파티션닝
특정 프로젝트를 시작할 때 엔터프라이즈 온톨로지의 관련 부분을 체계적으로 식별하고 추출하여 프로젝트별 온톨로지를 생성합니다. 이 스코핑 프로세스는 프로젝트에 필요한 주요 요소뿐만 아니라 종속성, 관련 규정, 이해관계자 우려 사항, 이전 이니셔티브의 역사적 맥락도 식별합니다. 이렇게 만들어진 프로젝트 온톨로지는 더 광범위한 엔터프라이즈 컨텍스트와의 연결을 유지하면서 개발 노력에 대한 의미론적으로 정확한 경계를 제공합니다. 이 접근 방식은 프로젝트가 엔터프라이즈 표준에 부합하는 상태를 유지하면서 제공되는 특정 비즈니스 능력에 리소스를 집중할 수 있도록 보장합니다.
5) 프로젝트 범위 설정 및 검증
개발을 시작하기 전에 프로젝트 온톨로지는 시맨틱 추론 엔진을 통해 엄격한 검증을 거칩니다. 이러한 엔진은 논리적 규칙을 적용하여 불일치를 감지하고, 격차를 식별하며, 정의된 범위의 완전성을 보장합니다. 예를 들어, 자동화된 추론 엔진은 제안된 비즈니스 프로세스에 필요한 데이터 입력이 부족하거나 보안 요구 사항이 접근성 의무와 충돌하거나 기술 구성 요소에 필요한 능력이 부족하다는 것을 식별할 수 있습니다. 이러한 유효성 검사는 단순한 구문 검사를 넘어 비즈니스 로직 자체의 의미론적 유효성 검사로 확장됩니다. 이 접근 방식은 개발 전에 불일치 및 완전성 문제를 해결함으로써 비용이 많이 드는 프로젝트 중간 범위 변경 및 재조정을 획기적으로 줄여줍니다.
6) 멀티 에이전트 공동 개발
개발 프로세스에서는 검증된 입력을 바탕으로 전문 AI 에이전트가 함께 협력하여 비즈니스 요구 사항을 제대로 작동하는 소프트웨어로 전환합니다. UX 디자이너는 온톨로지에서 사용자 여정을 추출하여 최적의 경험 흐름을 만듭니다. UI 디자이너는 이를 온톨로지에 저장된 기업 아이덴티티 가이드라인에 맞춰 와이어프레임과 시각적 디자인으로 변환합니다. 애플리케이션 설계자는 엔터프라이즈 표준에 부합하는 기술 패턴을 수립합니다. 데이터베이스 설계자는 정보 모델을 최적화된 스키마로 변환합니다. 각 에이전트는 동일한 온톨로지 기반에서 작업하므로 모든 개발 아티팩트에 걸쳐 일관성을 유지하면서 특정 문제에 도메인별 전문 지식을 적용할 수 있습니다.
개발 수명 주기 전반에 걸쳐 온톨로지는 전통적으로 사일로화된 관심사 전반에서 일관성을 유지하는 중앙 조정 메커니즘의 역할을 합니다. 비즈니스 분석가가 프로세스 요구 사항을 업데이트하면 온톨로지는 영향을 받는 사용자 인터페이스, 데이터 구조, 보안 제어 및 테스트 케이스에 의미를 전파합니다. 이러한 변경 사항의 자동 전파는 모든 개발 아티팩트가 동기화된 상태를 유지하도록 보장합니다. 이 접근 방식은 모든 개발자와 AI 어시스턴트가 자연어 요구 사항을 해석하는 대신 의미론적으로 정확한 동일한 온톨로지 정의를 참조하므로 다양한 시스템 구성 요소에서 요구 사항이 서로 다르게 구현되는 일반적인 문제를 크게 줄여줍니다.
개발이 진행됨에 따라 구현 아티팩트는 비즈니스 의도의 온톨로지 표현과 비교하여 지속적으로 검증됩니다. 개발 에이전트가 생성한 코드는 단순히 구문의 정확성뿐만 아니라 비즈니스 요구 사항과의 의미적 일치 여부도 확인됩니다. 예를 들어, 데이터 액세스 구성요소가 온톨로지에 정의된 모든 필수 보안 제약 조건을 적용하는지 자동으로 검증할 수 있습니다. 이러한 지속적인 검증은 비즈니스 의도와 구현 간의 불일치를 프로세스 초기에 포착하여 통합 테스트 중 또는 프로덕션 사용 중에 이러한 문제를 발견하는 데 많은 비용이 드는 것을 방지합니다.
테스트 케이스 디자이너 에이전트는 온톨로지를 활용하여 기술적 정확성과 비즈니스 규칙 준수를 모두 검증하는 포괄적인 테스트 시나리오를 생성합니다. 온톨로지에는 비즈니스 규칙, 제약 조건 및 예상 동작에 대한 공식적인 정의가 포함되어 있으므로 구현이 이러한 의미를 올바르게 적용하는지 확인하기 위한 테스트 케이스가 자동으로 생성될 수 있습니다. 품질 감사 에이전트는 온톨로지에 인코딩된 엔터프라이즈 표준 및 모범 사례에 대해 지속적인 검토를 수행합니다. 이 접근 방식은 테스트가 ‘시스템이 구축된 대로 작동하는지’를 확인하는 것을 넘어 ‘시스템이 비즈니스가 의도한 대로 작동하는지’를 확인하여 제공되는 솔루션의 비즈니스 가치를 획기적으로 개선합니다.
개발이 완료되면 프로젝트 팀은 구축된 시스템을 비즈니스 및 기술 용어로 문서화하는 애플리케이션 온톨로지를 생성합니다. 이 온톨로지는 최종 구현 결정을 캡처하여 원래의 비즈니스 요구 사항에 다시 매핑하고 이러한 요구 사항이 어떻게 충족되었는지 문서화합니다. 애플리케이션 온톨로지에는 운영 매개변수, 모니터링 지점 및 일반적인 지원 시나리오와 같은 런타임 측면이 포함됩니다. 이 포괄적인 지식 저장소는 운영 수명 주기 전반에 걸쳐 애플리케이션에 대한 최종 참조 역할을 하며, 시스템의 구조와 동작에 대한 정확한 시맨틱 정보를 통해 유지 관리, 개선 및 최종 교체 활동을 지원합니다.
7) 시맨틱 질문 답변 시스템
애플리케이션 온톨로지는 궁극적으로 비즈니스 및 기술적 관점에서 애플리케이션에 대한 복잡한 질문에 답할 수 있는 도메인 전문가 시스템을 강화합니다. 사용자는 “이 데이터 필드를 수정하면 어떤 비즈니스 프로세스에 영향을 미칠까요?” 또는 “이 기능에 적용되는 규정 준수 규정은 무엇인가요?”와 같은 자연어 질문을 던질 수 있습니다. 이 시스템은 온톨로지의 풍부한 의미론을 활용하여 애플리케이션의 여러 측면을 연결하여 상황에 적절하고 정확한 답변을 제공합니다. 이 능력은 지식 전달을 획기적으로 개선하고, 운영 의사 결정을 지원하며, 향후 시스템 진화를 위한 중요한 인사이트를 제공하여 초기 개념부터 운영 지원까지 의미론적 정확성을 유지하는 개발 접근 방식을 완성합니다.

[그림-2] 기업급 어플리케이션 개발 맥락
2.1 업무 분석
비즈니스 분석은 애플리케이션 개발의 기본 기둥 역할을 하며 비즈니스 운영을 주도하는 핵심 요구 사항을 체계적으로 식별, 검토, 문서화합니다. 오늘날의 디지털 환경에서 효과적인 분석은 기존 프로세스의 단순한 문서화를 넘어 숨겨진 개념, 정의되지 않은 관계, 존재하지만 명확하게 표현되지 않은 미개척 비즈니스 도메인을 발견하는 것을 포함합니다. 비즈니스 분석은 체계적인 조사를 통해 조직의 운영 프레임워크, 이해관계자의 요구, 전략적 목표에 대한 포괄적인 이해를 구축합니다. 이 중요한 첫 단계는 이후의 모든 개발 활동이 구축되는 개념적 토대를 마련하여 기술 솔루션이 인지된 요구 사항이 아닌 진정한 비즈니스 요구 사항에 부합하도록 합니다.
철저한 비즈니스 분석의 중요성은 애플리케이션의 효율성 및 조직의 가치 창출과 직접적으로 연관되어 있으므로 아무리 강조해도 지나치지 않습니다. 분석이 피상적이거나 불완전하면 애플리케이션은 기술적 우수성과 관계없이 핵심 비즈니스 과제를 해결하지 못할 수밖에 없습니다. 반대로, 이전에 정의되지 않았던 개념과 관계를 밝혀내는 포괄적인 분석을 통해 조직은 기존 프로세스를 단순히 디지털화하는 데 그치지 않고 운영을 혁신하는 솔루션을 개발할 수 있습니다. 이러한 탐색적 분석을 통해 기업은 변화하는 시장 상황에 적응하고, 경쟁 우위를 파악하고, 보이지 않는 기회를 인식할 수 있습니다. 비즈니스 분석의 풍부함과 깊이는 의미 있는 비즈니스 가치와 지속 가능한 경쟁 우위를 제공할 수 있는 애플리케이션의 역량을 직접적으로 결정합니다.
현대의 분석 환경에서 AI 기반 비즈니스 분석 에이전트는 조직이 운영 영역을 탐색하고 정의하는 방식을 혁신적으로 변화시켰습니다. 이러한 전문화된 디지털 엔티티는 도메인별 전문 지식을 보유하고 있어 방대한 양의 정보를 처리하고 패턴을 식별하며 인간 분석가만으로는 불가능한 규모와 속도로 비즈니스 개념을 발견할 수 있습니다. 프로세스 분석 에이전트는 워크플로를 매핑하고 비효율성을 파악하며, 가치 분석 에이전트는 이해관계자의 우선순위와 충족되지 않은 요구사항을 정량화하고, 엔터티 분석 에이전트는 핵심 비즈니스 개념과 그 관계를 발견하고 정의하며, 규제 에이전트는 복잡한 규정 준수 요건에 부합하도록 보장합니다. 이러한 전문 분석 에이전트가 함께 모여 기존 방법으로는 얻을 수 없었던 인사이트를 생성할 수 있는 종합적인 분석 에코시스템을 형성합니다.
이러한 분석 에이전트의 특징은 개념 발견 능력, 즉 비즈니스 도메인 내에서 작동하는 이름 없는 요소 또는 정의되지 않은 요소를 감지하는 능력입니다. 이러한 에이전트는 단순히 명시적 지식을 문서화하는 대신 정교한 패턴 인식, 의미 분석, 추론 추론을 통해 존재하지만 공식적인 정의가 없는 암묵적 개념을 식별합니다. 분석 에이전트는 이전에는 보이지 않던 이러한 요소의 이름을 지정하고, 정의하고, 노출함으로써 애플리케이션 개발에 사용할 수 있는 개념적 환경을 획기적으로 확장합니다. 이러한 개념적 확장은 알려진 비즈니스 요구 사항뿐만 아니라 이해 관계자가 미처 표현하지 못한 잠재적 요구 사항까지 해결하는 보다 포괄적인 디지털 솔루션으로 이어집니다. 그 결과 비즈니스에 대한 더 깊은 이해, 운영 관련성, 혁신적 가치 제공을 위한 향상된 역량을 보여주는 애플리케이션이 탄생합니다.
2.2 업무 모델링
비즈니스 분석 모델은 애플리케이션 개발의 기본 프레임워크 역할을 하며, 눈에 보이는 비즈니스 개념과 숨겨진 비즈니스 개념을 체계적으로 포착합니다. 이 29가지 모델은 이해관계자 가치 사슬부터 조직의 책임까지 모든 것을 포괄하는 비즈니스 생태계의 종합적인 디지털 표현을 만들어냅니다. 가치 제안, 능력 요구 사항, 제조 프로세스, 전달 메커니즘, 교환 프로토콜 등 다양한 렌즈를 통해 비즈니스 프로세스를 조사함으로써 이 모델은 이전에 감지되지 않았던 비즈니스 개념을 식별, 이름 지정, 정의 및 애플리케이션 아키텍처에 통합할 수 있도록 합니다. 이러한 철저한 개념 탐색은 결과 애플리케이션의 풍부함과 효율성을 직접적으로 결정합니다.
원시 비즈니스 분석에서 구조화된 모델로의 전환은 개념 식별 및 관계 매핑이라는 정교한 프로세스를 통해 이루어집니다. 처음에는 이해관계자 인터뷰와 프로세스 관찰을 통해 비즈니스 운영에 대한 비정형 정보를 얻게 됩니다. 이 정보는 관련 모델로 정리되면서 점진적으로 구체화되며, 각 모델은 인간과 기계의 상호 작용부터 조직의 역할 설명까지 비즈니스의 다양한 측면에 초점을 맞춥니다. 변환 프로세스는 비즈니스 개념을 적절한 모델로 체계적으로 분류하는 동시에 여러 모델에 걸쳐 관련 개념 간의 중요한 연결을 설정하여 애플리케이션 개발의 청사진 역할을 하는 비즈니스 환경을 일관성 있게 표현합니다.
이러한 모델은 비즈니스 에코시스템의 뚜렷하면서도 서로 연결된 측면에 초점을 맞춥니다. 가치 지향 모델은 비즈니스가 다양한 이해관계자와 가치를 창출, 제조, 전달, 교환하는 방식을 포착합니다. 능력 모델은 이러한 가치를 실현하는 데 필요한 리소스, 기술, 자산을 식별합니다. 상호 작용 모델은 비즈니스 프로세스 전반에 걸쳐 사람이 기계 및 시스템과 소통하는 방식을 매핑합니다. 조직 모델은 비즈니스 부서 간의 역할, 책임, 관계를 정의합니다. 이러한 모델을 함께 사용하면 운영 및 전략적 비즈니스 차원을 포괄적으로 파악할 수 있으며, 강력한 애플리케이션 개발에 필수적인 이전에는 숨겨져 있던 개념과 관계를 드러내는 다각적인 시각을 확보할 수 있습니다.
전문화된 AI 모델링 에이전트는 이 분석 프로세스를 혁신하여 각 모델링 차원에 도메인 전문 지식을 제공합니다. 가치 모델러 에이전트는 핵심 가치 제안과 교환을 식별하고, 프로세스 모델러는 워크플로우와 의사 결정 지점을 매핑합니다. 비즈니스 엔티티 모델러는 데이터 관계와 수명 주기 상태를 캡처하고, UX 모델러는 사용자 상호 작용과 경험 여정에 중점을 둡니다. 규정 준수 모델러는 규제 요건이 적절하게 통합되었는지 확인하고, 가치 제안 모델러는 비즈니스의 시장 오퍼링을 개선합니다. 이 과정에서 품질 감사 에이전트는 각 모델에 엄격한 기준을 적용하여 완전성, 일관성, 비즈니스 목표와의 연계성을 검증합니다. 이러한 전문 에이전트는 결과 모델이 비즈니스 요구 사항을 진정으로 해결하는 성공적인 애플리케이션 개발을 안내하는 데 필요한 깊이와 품질을 달성할 수 있도록 종합적으로 보장합니다.
2.3 온톨로지
대출 처리를 위한 온톨로지는 대출 상품, 신청자 프로필, 재무 지표, 규제 요건, 위험 평가 기준, 비즈니스 프로세스 워크플로우 등 모든 필수 도메인 지식을 포착하는 포괄적인 의미 구조를 포함합니다. 대출자, 보증인, 대주, 담보 자산, 신용 점수, 대출 조건, 상환 일정과 같은 개체 간의 관계를 공식적으로 정의합니다. 또한 대출 개시 및 서비스 프로세스를 관리하는 비즈니스 규칙, 규정 준수 매개변수, 승인 워크플로, 의사 결정 기준이 통합되어 있습니다. 이 풍부한 시맨틱 프레임워크는 정적 정보를 나타낼 뿐만 아니라 대출 운영을 특징짓는 복잡한 조건 관계와 종속성을 구현합니다.
대출 애플리케이션 개발의 기반으로서 이 온톨로지의 견고함은 부서별 사일로와 시스템 경계를 뛰어넘는 단일 소스를 제공할 수 있는 능력에서 비롯됩니다. 분석 및 모델링 결과를 일관된 그래프 모델로 동기화함으로써 온톨로지는 일반적으로 복잡한 소프트웨어 개발 프로젝트를 괴롭히는 불일치와 모순을 제거합니다. 형식적인 의미 구조는 코드 한 줄을 작성하기 전에 논리적 불일치를 감지하고 비즈니스 규칙을 검증하며 규정 준수를 보장할 수 있는 자동화된 추론 및 추론 능력을 가능하게 합니다. 또한 그래프 기반 표현을 통해 시스템을 전면적으로 개편할 필요 없이 변화하는 요구 사항, 시장 상황 또는 규제 프레임워크에 민첩하게 적응할 수 있어 유지보수 비용과 기술 부채를 크게 줄일 수 있습니다.
개발팀은 온톨로지가 지식 지도 역할을 함으로써 정확하고 맥락이 풍부한 정보를 활용하여 보다 정확하고 규정을 준수하는 대출 처리 시스템을 구축할 수 있습니다. 개발자나 비즈니스 이해관계자가 특정 사용 사례나 에지 시나리오에 대해 질문을 하면 온톨로지는 고립된 답변뿐만 아니라 모든 관련 이웃 데이터와 함께 완전한 컨텍스트 정보를 제공하여 의미와 종속성에 대한 전체적인 이해를 가능하게 합니다. 이 포괄적인 지식 기반은 요구사항에 대한 잘못된 해석을 획기적으로 줄이고, 비즈니스와 IT 간의 도메인 정렬을 개선하며, 비용이 많이 드는 재작업을 제거하여 개발 주기를 가속화합니다. 그 결과 비즈니스 의도를 보다 충실히 구현하고 변화에 보다 쉽게 적응하며 다양한 기능 모듈과 사용자 인터페이스 전반에서 일관성을 유지하는 대출 신청 시스템이 탄생했습니다.

[그림-3] 온톨로지 그래프
2.4 어플리케이션 설계
애플리케이션 설계 프로세스는 온톨로지를 기본 비즈니스 시맨틱 모델로 전략적으로 사용함으로써 혁신적으로 변화합니다. 중복이 없는 온톨로지의 통합되고 구조화되고 동기화된 정보 아키텍처를 활용하면 설계 경로가 놀랍도록 간소화됩니다. 이 온톨로지 중심 접근 방식은 비즈니스 의미를 정확하게 파악하는 플랫폼 독립적인 모델을 제공하여 AI 설계 에이전트가 사람의 개입을 최소화하면서 요구 사항을 해석하고 구현할 수 있게 해줍니다. 84개의 아키텍처 결정은 이러한 AI 에이전트를 위한 가드레일 및 지침 역할을 하며, 풍부한 온톨로지 모델을 기능적인 소프트웨어 구성 요소로 변환하는 데 필요한 제약 조건과 지침을 제공합니다. 이 프레임워크는 결과 애플리케이션이 구현 환경의 기술적 요구 사항을 해결하면서 의미론적 일관성을 유지하도록 보장합니다.
클래스 다이어그램, 사용 사례 다이어그램, 구성 요소 다이어그램, 통신 다이어그램, 데이터베이스 스키마 및 상태 전환 다이어그램을 포함한 UML 아티팩트는 AI 에이전트 처리를 통해 온톨로지에서 직접 나타납니다. 이는 인간 디자이너가 비즈니스 요구 사항을 이러한 기술적 표현으로 수동으로 변환하는 기존의 설계 방법론에서 패러다임의 전환을 의미합니다. AI 에이전트는 온톨로지 관계, 계층 구조, 비즈니스 규칙을 체계적으로 분석하여 원래 비즈니스 모델에 대한 추적성을 유지하는 일관된 디자인 아티팩트를 생성합니다. 이러한 자동화된 변환은 비즈니스 도메인의 의미론적 무결성을 유지하면서 구현에 필요한 기술적 특수성을 제공합니다.
아키텍처 결정은 온톨로지 개념을 애플리케이션 구성 요소에 매핑하는 방법을 정의하고, 서비스 인터페이스의 패턴을 설정하고, 상태 관리 접근 방식을 결정하고, 데이터 지속성 전략을 지정하는 등 AI 에이전트의 작업에 중요한 컨텍스트를 제공합니다. 이러한 결정은 온톨로지의 풍부한 의미론과 실용적인 구현 문제를 효과적으로 연결하여 AI 에이전트가 기술적으로 정확할 뿐만 아니라 비즈니스에 적합한 설계 솔루션을 생성할 수 있도록 합니다. 그 결과 애플리케이션 설계는 비즈니스 정렬과 기술적 건전성이라는 보기 드문 균형을 이루며, AI 기반 설계 프로세스가 어떻게 온톨로지를 활용하여 모든 기능적 및 비기능적 요구 사항을 충족하면서 기본 비즈니스 의미론에 충실한 정교한 소프트웨어 아키텍처를 생성할 수 있는지를 보여 줍니다.
2.4.1 UML 기반 설계
UML 다이어그램은 대출 신청 시스템에 대한 포괄적인 설계 아티팩트를 나타내며, 시스템 아키텍처에 대한 다양한 관점을 제공합니다. 이러한 아티팩트에는 엔티티 관계를 보여주는 클래스 다이어그램을 통한 구조적 관점, 트랜잭션 흐름을 캡처하는 시퀀스 다이어그램을 통한 동작 관점, 시스템 구성을 설명하는 구성 요소 다이어그램이 포함됩니다. 이러한 요소들은 신청 접수부터 승인 워크플로 및 고객 관리에 이르기까지 대출 처리 영역 전반에 걸쳐 명확한 경계, 상호 작용 및 책임을 설정하여 구현을 안내하는 일관된 청사진을 형성합니다.
이러한 아키텍처 아티팩트는 시스템 구현 과정에서 중요한 가드레일 역할을 하여 개발 노력 전반의 일관성을 보장하는 동시에 비즈니스 요구 사항과 일치하도록 유지합니다. 다이어그램은 이해관계자 간에 공유된 어휘와 이해를 확립하는 동시에 디자인 패턴과 아키텍처 제약을 적용합니다. 잘 정의된 인터페이스와 구성 요소 관계를 제공함으로써 구현의 모호성을 줄이고 모듈식 개발을 촉진합니다. 이러한 구조화된 접근 방식은 시스템 무결성을 유지하면서 병렬 작업 스트림을 가능하게 하여 궁극적으로 통합 문제를 줄이면서 배포를 가속화할 수 있습니다.
AI 에이전트는 인간 디자이너의 인지적 편견이나 불일치 없이 소프트웨어 패턴, 도메인 모델, 모범 사례에 대한 방대한 지식을 체계적으로 처리하는 능력을 통해 이러한 아키텍처 아티팩트를 생성하는 데 탁월한 능력을 발휘합니다. 요구사항에 따라 수많은 설계 대안을 신속하게 평가하여 완벽한 표기법 일관성을 갖춘 포괄적인 문서를 생성할 수 있습니다. 여러 다이어그램에서 불일치를 일으키거나 미묘한 통합 지점을 간과할 수 있는 인간 설계자와 달리 AI 에이전트는 모든 시스템 측면을 포괄적으로 다루면서 뷰 간 완벽한 추적성을 유지합니다. 또한, AI로 생성된 설계는 아키텍처 원칙, 디자인 패턴 및 보안 관행의 준수 여부를 체계적으로 검증하는 기본 제공 품질 감사의 이점을 활용하여 진화하는 비즈니스 요구 사항을 더 잘 견딜 수 있는 보다 강력하고 유지 관리 가능한 시스템을 구축할 수 있습니다.
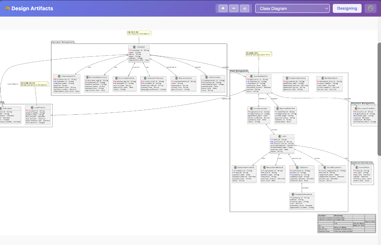
2.4.1.1 클래스 다이어그램

[그림-4] 설계-클래스 다이어그램
2.4.1.2 유스케이스 다이어그램

[그림-5] 설계-유스케이스 다이어그램
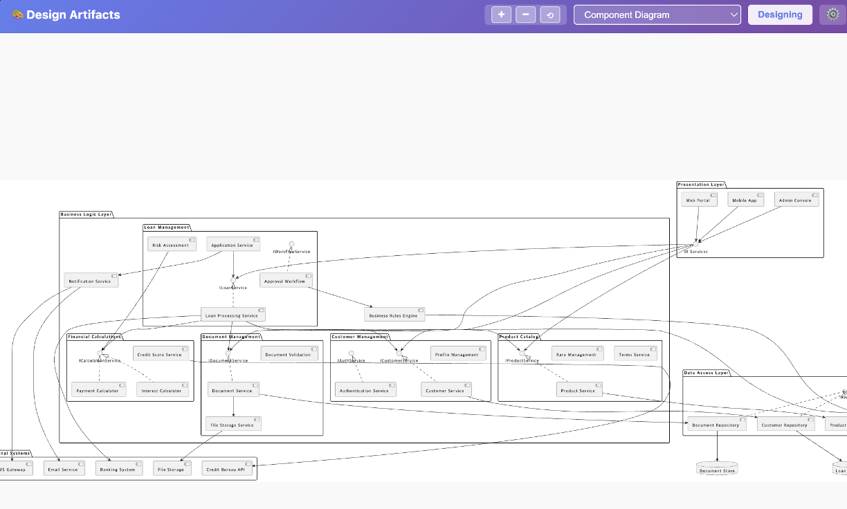
2.4.1.3 컴포넌트 다이그램

[그림-6] 설계-컴포넌트 다이그램
2.4.1.4 컴뮤니케이션 다이어그램

[그림-7] 설계-컴뮤니케이션 다이어그램
2.4.1.5 데이터베이스 스키마

[그림-8] 설계-데이터베이스 스키마
2.4.1.6 상태 전이 다이그램

[그림-9] 설계-상태 전이 다이그램
2.4.2 아키텍처 의사결정(Archtectural Decision)

[그림-10] 설계-아키텍처 결정
3. 개발 결과
대출 신청 시스템은 반응형 프론트엔드 애플리케이션, 백엔드 서비스, 리포지토리 계층이 명확하게 분리된 3계층 아키텍처를 성공적으로 구현했습니다. 프런트엔드는 사용자 경험 가이드라인을 준수하는 최신 반응형 웹 프레임워크를 사용하여 구축되어 시각적 일관성을 유지하면서 여러 기기에서 접근성을 보장합니다. 프런트엔드 팀은 사용자 여정 초기에 오류를 포착하기 위해 포괄적인 구문 및 의미론적 유효성 검사를 우선적으로 구현하는 한편, 신청자에게 대출 절차를 직관적으로 안내하기 위해 비즈니스 워크플로 로직을 포함시켰습니다. API 계층은 프론트엔드 구성 요소와 백엔드 구성 요소 간에 잘 정의된 계약 역할을 하여 양측이 표준화된 인터페이스를 통해 명확한 커뮤니케이션 채널을 유지하면서 독립적으로 개발할 수 있도록 했습니다.
백엔드 서비스는 기술적 구현을 비즈니스 도메인과 일치시키기 위해 도메인 중심 설계 원칙을 통합한 Spring Boot를 사용하여 개발되었습니다. 이 접근 방식은 대출 처리 시스템의 여러 기능 도메인 간의 경계를 명확하게 정의하여 비즈니스 로직을 더 잘 구성할 수 있게 했습니다. 지속성 계층은 최적화된 데이터 액세스 패턴을 활용하고 적절한 트랜잭션 관리를 통해 데이터 무결성을 보장했습니다. 전체 시스템 아키텍처는 보안, 확장성, 성능과 같은 비기능적 요구 사항을 신중하게 고려했으며, 다양한 대출 신청 부하를 처리하기 위해 적절한 캐싱 전략과 연결 풀링을 구현했습니다.
구현 단계에서 AI 에이전트는 각자의 전문화된 역할에 따라 협업하여 시스템의 다양한 구성 요소를 제공했습니다. 프론트엔드 프로그래머는 반응형 디자인 원칙에 따라 직관적인 사용자 인터페이스를 만들고 클라이언트 측 유효성 검사 및 워크플로 지침을 구현하는 데 집중했습니다. 애플리케이션 아키텍트는 전체 구조를 수립하고 구성 요소 경계와 통신 패턴을 정의했으며, 애플리케이션 프로그래머는 백엔드 서비스에서 핵심 비즈니스 로직을 구현했습니다. 통합 프로그래머는 시스템 계층 간의 원활한 통신을 보장하고 데이터베이스 설계자는 스키마 구조와 쿼리 성능을 최적화했습니다. 이렇게 전문화된 AI 에이전트 간의 책임 분담을 통해 각 구성요소가 적절한 전문성을 확보할 수 있었습니다.
테스트와 품질 보증은 구현 과정에서 필수적인 요소였습니다. 테스트 데이터 생성 AI는 유효성 검사 실패 또는 비정상적인 처리 경로를 유발할 수 있는 에지 케이스를 포함하여 다양한 대출 신청 시나리오를 포괄하는 다양한 데이터 세트를 생성했습니다. 테스터 AI는 요구사항에 대한 기능을 체계적으로 검증하고 단위, 통합 및 엔드투엔드 테스트를 수행하여 시스템이 모든 계층에서 올바르게 작동하는지 확인했습니다. 한편 품질 감사자 AI는 코드 품질 지표, 성능 벤치마크, 보안 관행을 검토하여 시스템이 확립된 엔지니어링 표준과 모범 사례를 준수하는지 확인했습니다. 이러한 포괄적인 테스트 접근 방식은 구현 단계 초기에 문제를 식별하고 해결하는 데 도움이 되었습니다.
엔지니어링 워크플로는 명확한 핸드오프 절차와 협업 메커니즘을 구축하여 이러한 AI 에이전트를 효과적으로 조정했습니다. 프론트엔드 프로그래머가 사용자 인터페이스 구성 요소를 완성하면 통합 프로그래머는 API 계약과의 호환성을 검증하고 테스터는 요구 사항에 대한 동작을 검증합니다. 애플리케이션 아키텍트가 정기적으로 아키텍처를 검토하여 구현 결정이 전체 시스템 설계와 일치하도록 보장했습니다. 이러한 조율된 접근 방식을 통해 전문 AI 에이전트는 프로젝트의 일관된 방향을 유지하면서 자신의 전문성을 기여할 수 있었습니다. 그 결과 고품질의 강력한 대출 신청 시스템이 제공되었으며, AI 기반 소프트웨어 엔지니어링이 조율된 전문성과 엄격한 프로세스 규율을 통해 복잡한 비즈니스 애플리케이션을 효과적으로 구현할 수 있다는 것을 보여주었습니다.
3.1 프론트 아키텍처
3.1.1 사용자 경험 프레임 웍

[그림-11] 구현-사용자경험 프레임웍
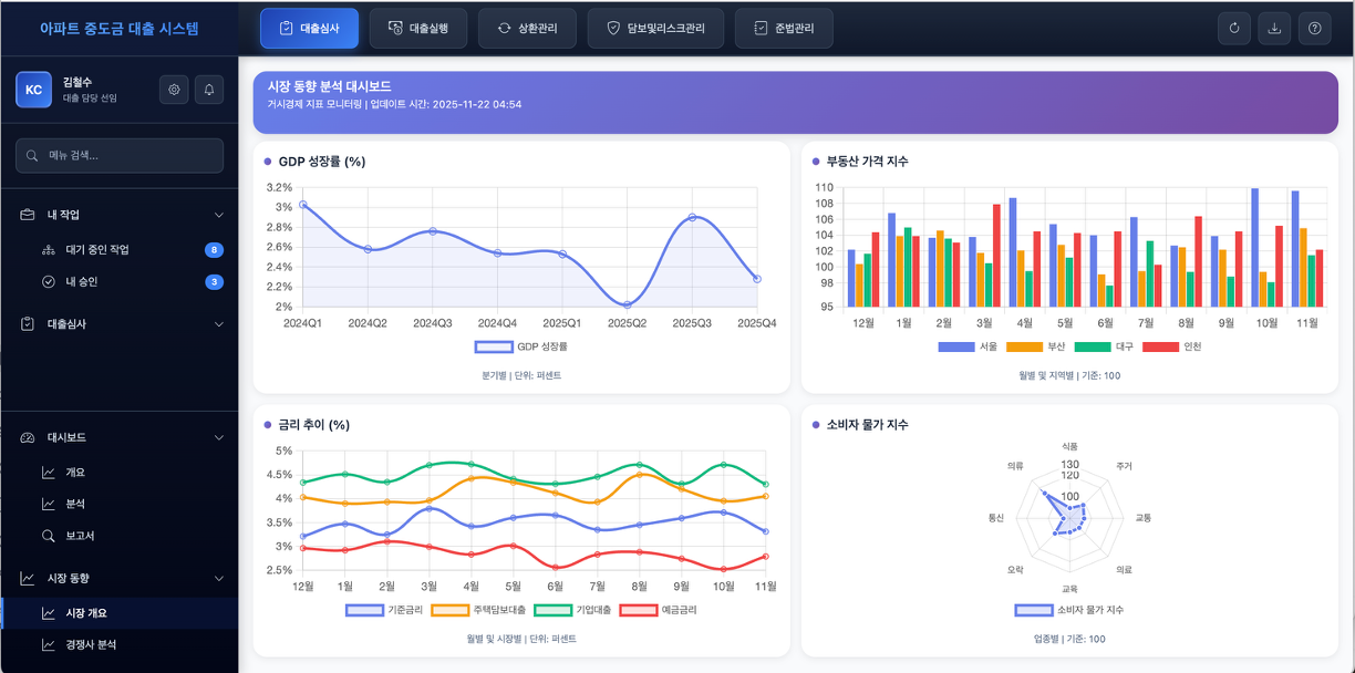
3.1.2 사용자 인터페이스

[그림-12] 구현-사용자 인터페이스
3.1.3 사용자 인터페이스 로직

[그림-13] 구현-사용자 인터페이스 백엔드-Stub Api Driver
3.1.4 백엔드 인터페이스

[그림-14] 구현-백엔드 인터페이스
3.2 백엔드 아키텍처

[그림-15] 구현-백엔드 아키텍처 아티팩트
3.2.1 어플리케이션 프로그램 인터페이스(API)

[그림-16] 구현-백엔드 API
3.2.2 데이터전송 오브젝트(DTO)

[그림-17] 구현-백엔드 DTO
3.2.3 어플리케이션 서비스

[그림-18] 구현-백엔드 어플리케이션 서비스
3.2.4 도메인 서비스

[그림-18] 구현-백엔드 도메인 서비스
3.2.5 리포지토리 서비스

[그림-19] 구현-백엔드 리포지토리 서비스
3.3 온톨로지 의미론적 질의 및 응답
오늘날의 복잡한 엔터프라이즈 환경에서 비즈니스 온톨로지와 IT 온톨로지를 하나의 일관된 프레임워크로 통합하는 것은 혁신적인 성과입니다. 이 통합 지식 저장소는 높은 수준의 전략적 목표부터 기술적 구현 세부 사항까지 아우르는 포괄적이고 권위 있는 정보 기반인 조직의 단일 진실 소스 역할을 합니다. 비즈니스 개념과 그 기술적 표현 사이에 양방향 추적성을 구축함으로써 조직은 전통적으로 전략 계획과 실행을 분리하는 정보 사일로를 제거할 수 있습니다. 이러한 통합 접근 방식은 모든 비즈니스 요구 사항, 프로세스 정의, 전략적 이니셔티브가 해당 기술 구성 요소에 직접 연결되어 전사적으로 책임과 이해가 끊어지지 않는 사슬을 형성하도록 보장합니다.
이 단일 데이터 소스의 가치는 단순한 기술적 우아함을 훨씬 뛰어넘습니다. 이전에는 여러 출처의 상충되는 정보를 조정해야 했던 교차 도메인 질문에 대해 일관되고 신뢰할 수 있는 답변을 제공함으로써 의사 결정을 근본적으로 변화시킵니다. 경영진이 특정 기술 구현이 전략적 목표를 어떻게 지원하는지 문의하거나 IT 팀이 시스템 변경의 비즈니스 영향을 이해해야 할 때, 통합 온톨로지는 자연어 쿼리를 통해 즉각적이고 맥락에 맞는 인사이트를 제공합니다. 이 능력은 정보 검색에 소요되는 시간을 획기적으로 줄이고, 오래되거나 모순되는 데이터에 따라 행동할 위험을 없애며, 모든 이해관계자가 비즈니스와 기술 현실을 모두 공유하면서 운영할 수 있도록 합니다.
비즈니스 민첩성, 즉 시장 변화에 신속하고 효과적으로 대응할 수 있는 능력은 조직이 단일 데이터 소스를 기반으로 운영할 때 훨씬 더 빨라집니다. 새로운 기회나 도전 과제가 발생하면 경영진은 비즈니스와 기술 영역 모두에서 그 영향을 신속하게 추적하여 영향을 받는 프로세스, 시스템, 종속성을 전례 없이 명확하게 파악할 수 있습니다. 이러한 가시성을 통해 보다 신속하고 자신감 있는 의사결정을 내릴 수 있으며, 조직은 전사적 영향에 대한 완전한 이해를 바탕으로 변화를 실행할 수 있습니다. 자연어 쿼리 능력은 복잡한 정보에 대한 액세스를 민주화하여 모든 수준의 이해관계자가 전문적인 기술 지식 없이도 필요한 특정 인사이트를 얻을 수 있도록 함으로써 이 프로세스를 더욱 가속화합니다.
가장 중요한 것은 이러한 통합 온톨로지가 지속적인 혁신과 개선을 위한 기반을 조성한다는 점입니다. 비즈니스 전략이 진화하고 기술 구현이 변화함에 따라 단일 소스도 함께 진화하여 비즈니스 의도와 기술 실행 간의 중요한 연결 고리를 유지합니다. 이 살아있는 지식 기반은 조직이 변화하는 동안 일반적으로 발생하는 제도적 지식 손실을 줄이고 팀이 동일한 문제를 반복적으로 해결하는 대신 이전 작업을 기반으로 구축할 수 있게 해줍니다. 이처럼 포괄적이고 접근 가능한 기업 지식 기반을 구축함으로써 조직은 현재 운영을 개선할 뿐만 아니라 대응력 향상, 중복성 감소, 기존 비즈니스-IT 경계를 넘어서는 보다 효과적인 협업을 통해 지속적인 경쟁 우위를 확보할 수 있습니다.

[그림-20] 구현-통합 지식 기반 전문가 시스템
4. 회고
온톨로지와 AI 에이전트 기반 엔지니어링을 활용한 실험적인 프로젝트는 엔터프라이즈 애플리케이션 개발의 환경을 혁신하는 데 괄목할 만한 성공을 거두었습니다. 이 팀은 단 3일이라는 전례 없는 기간과 150달러라는 적은 예산으로 프론트엔드 애플리케이션에서 백엔드 데이터베이스 인프라에 이르는 종합적인 아파트 대출 신청 시스템을 제공했습니다. 이러한 성과는 일반적으로 비슷한 결과를 얻기 위해 몇 주 또는 몇 달이 걸리고 훨씬 더 많은 예산이 필요한 기존의 개발 패러다임에 도전하는 것입니다. 이 프로젝트의 성공 지표는 엔터프라이즈급 표준을 유지하면서 비즈니스 민첩성, 시스템 품질, 획기적인 비용 절감 등 여러 측면에서 분명하게 드러났습니다.

[그림-21] 설계 단계에서의 개발자와 AI 에이전트의 역할
가장 중요한 성과는 비즈니스 요구 사항과 IT 운영을 연결하는 단일 데이터 소스를 구축한 것입니다. 온톨로지 기반 접근 방식은 비즈니스 개념과 기술 구현 간의 원활한 변환을 가능하게 하여 엔터프라이즈 소프트웨어 프로젝트를 괴롭히는 일반적인 단절을 제거했습니다. 이러한 일관된 지식 기반 덕분에 비즈니스 분석가, 설계자, 개발자 간의 핸드오프 과정에서 발생하는 일반적인 정보 손실 없이 시스템 아키텍처 전반에 걸쳐 비즈니스 로직을 충실하게 표현할 수 있었습니다. 또한 AI 에이전트는 이러한 온톨로지 모델을 성공적으로 해석하여 아키텍처 모범 사례를 준수하면서 비즈니스 도메인을 정확하게 반영하는 일관되고 고품질의 코드를 생성했습니다.

[그림-22] 구현, 테스트 및 이행 단계의 개발자와 AI 에이전트의 역할
엔지니어링 접근 방식의 반복 가능하고 일관된 특성은 또 다른 중요한 성과입니다. 기존의 개발 작업은 사람의 변수로 인해 일관되지 않은 품질과 예측할 수 없는 일정으로 어려움을 겪는 경우가 많습니다. 반면, 이 프로젝트는 온톨로지 모델과 엔지니어링 워크플로우에 따라 AI 에이전트를 적절히 안내하면 예측 가능한 고품질의 결과를 도출할 수 있음을 보여주었습니다. 이러한 일관성은 데이터 모델에서 사용자 인터페이스에 이르기까지 모든 시스템 구성 요소로 확장되어 이질적인 요소의 패치워크가 아닌 일관된 전체를 만들었습니다. 또한 이 접근 방식은 변화하는 요구사항에 적응할 수 있어 아키텍처 무결성을 유지하면서 신속한 반복이 가능했습니다.
이 프로젝트에서 얻은 첫 번째 중요한 교훈은 엔지니어링 워크플로우의 중요성입니다. 이 프로젝트를 통해 AI 에이전트가 최적의 결과를 도출하려면 구조화된 프로세스가 필요하다는 사실을 알게 되었습니다. 에이전트 지침에 대한 임시방편적인 접근 방식은 일관성 없는 결과를 낳았지만, 명확한 순서, 종속성, 품질 게이트를 갖춘 체계적인 엔지니어링 워크플로는 일관성과 품질을 획기적으로 개선했습니다. 이러한 구조화된 접근 방식 덕분에 에이전트는 고립된 구성 요소를 생성하는 대신 이전 작업을 기반으로 적절한 컨텍스트 내에서 작업할 수 있었습니다. 또한 워크플로는 효과적인 오류 감지 및 수정을 용이하게 하여 문제가 시스템 아키텍처 전체로 확산되는 것을 방지했습니다.
이 프로젝트는 도메인별 능력을 갖춘 포괄적인 AI 에이전트의 필요성을 강조했습니다. 범용 AI 도구는 엔터프라이즈 아키텍처 작업에 적합하지 않은 것으로 판명된 반면, 특정 엔지니어링 패턴과 아키텍처 원칙에 대해 훈련된 에이전트는 우수한 결과를 도출했습니다. 가장 효과적인 에이전트는 기술 지식뿐만 아니라 비즈니스 도메인 개념에 대한 이해와 각 영역 간의 번역 능력도 보여주었습니다. 이러한 종합적인 능력 덕분에 비즈니스 목표 및 기술적 제약 조건에 부합하면서 적절한 트레이드오프와 설계 결정을 내릴 수 있었습니다.
아키텍처 결정은 전체 시스템 품질에 영향을 미치는 중요한 요소로 부상했습니다. 이 프로젝트는 AI 에이전트가 명확한 지침이 주어지면 아키텍처 패턴을 효과적으로 구현할 수 있지만, 독립적으로 아키텍처 결정을 내려야 할 때는 어려움을 겪는다는 것을 보여주었습니다. 가장 성공적인 접근 방식은 인간 아키텍트가 주요 아키텍처 원칙과 패턴을 수립하고, AI 에이전트가 이를 구현 전반에 걸쳐 일관되게 적용하는 것이었습니다. 이러한 책임 분담은 인간의 전략적 사고를 활용하는 동시에 AI의 일관성과 디테일에 대한 관심을 활용하여 공생 관계를 구축함으로써 우수한 아키텍처 결과를 만들어 냈습니다.
마지막으로, 이 프로젝트를 통해 AI 에이전트 교육은 기존 소프트웨어 개발과는 근본적으로 다르다는 것을 알게 되었습니다. 가장 생산적인 접근 방식은 단순히 규범적인 지침을 제공하는 것이 아니라 에이전트에게 아키텍처 결정의 ‘이유’를 이해하도록 교육하는 것이었습니다. 아키텍처 원칙과 도메인 모델에 대해 훈련받은 에이전트는 적절한 구현에 대해 추론할 수 있었지만, 특정 지침만 제공받은 에이전트는 지속적인 안내가 필요했습니다. 이러한 인사이트를 통해 향후 AI 증강 개발은 더 광범위한 코드 생성 능력보다는 더 깊은 개념 이해력을 갖춘 에이전트 구축에 초점을 맞춰야 한다는 것을 알 수 있습니다. 이러한 유형의 에이전트 교육에 투자함으로써 조직은 이 실험 프로젝트에서 입증된 놀라운 효율성을 유지하면서 고품질 엔터프라이즈 솔루션을 일관되게 제공하는 지속 가능한 개발 관행을 확립할 수 있습니다.

